반응형
문제:
두 개의 비어 있지 않은 연결 리스트가 주어지며, 이들은 두 개의 음이 아닌 정수를 나타냅니다. 숫자들은 역순으로 저장되
어 있으며, 각 노드는 하나의 숫자를 포함합니다. 두 숫자를 더하고 그 합을 연결 리스트로 반환하세요.
두 리스트의 숫자는 0인 경우를 제외하고 0으로 시작하지 않습니다.
예시1:

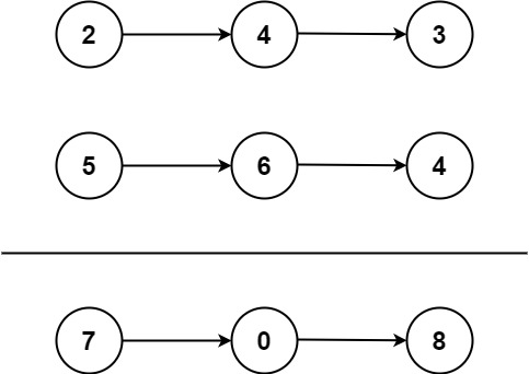
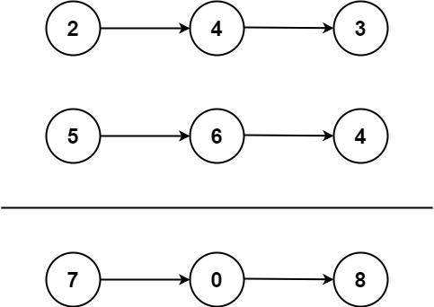
Input: l1 = [2,4,3], l2 = [5,6,4]
Output: [7,0,8]
Explanation: 342 + 465 = 807.
예시2:
Input: l1 = [0], l2 = [0]
Output: [0]
예시3:
Input: l1 = [9,9,9,9,9,9,9], l2 = [9,9,9,9]
Output: [8,9,9,9,0,0,0,1]
제약 조건:
각 연결 리스트의 노드 수는 [1, 100] 범위에 있습니다.
0 <= 노드 값 <= 9
리스트의 시작이 0이 아니라는 것이 보장됩니다.
정답:
# Definition for singly-linked list.
# class ListNode:
# def __init__(self, val=0, next=None):
# self.val = val
# self.next = next
class Solution:
def addTwoNumbers(self, l1: Optional[ListNode], l2: Optional[ListNode]) -> Optional[ListNode]:
dummyHead = ListNode(0)
tail = dummyHead
carry = 0
while l1 is not None or l2 is not None or carry != 0:
digit1 = l1.val if l1 is not None else 0
digit2 = l2.val if l2 is not None else 0
sum = digit1 + digit2 + carry
digit = sum % 10
carry = sum // 10
newNode = ListNode(digit)
tail.next = newNode
tail = tail.next
l1 = l1.next if l1 is not None else None
l2 = l2.next if l2 is not None else None
result = dummyHead.next
dummyHead.next = None
return result'IT > 알고리즘' 카테고리의 다른 글
| [코딩 인터뷰] 배열에서 k번째로 큰 요소 찾기 (0) | 2024.03.28 |
|---|---|
| [코딩 인터뷰] 두 배열의 교집합 구하기 (0) | 2024.03.28 |
| [코딩 인터뷰] 단어 단위로 문자열 뒤집기 (0) | 2024.03.28 |
| [Easy] 삽입 위치 구하기 (0) | 2017.12.14 |
| [Easy] 정렬된 배열에서 중복 삭제하기 (1) | 2017.12.13 |